如果育龄夫妇双方同居一年以上,有正常性生活,没有采用任何避孕措施的情况下不能正常怀孕,就叫不孕,这时候就需要夫妻双方一起到医院进行一个详细的检查了。很多患者不清楚不孕不育要做哪些检查项目及流程?今天小编就为大家详细介绍不孕不育的具体检查项目和流程,分为女性篇和男性篇。
不孕不育的最全检查项目及流程指南-女性篇
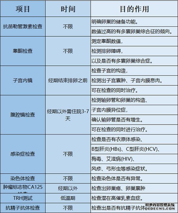
一、女性不孕不育的基本检查项目:
1、激素检查
采集血样,进行FSH、LH、催乳素的数值测定。检查激素分泌是否异常。
检查时间:在经期进行。
检查目的:了解是否有排卵障碍、多囊卵巢综合征、高催乳素血症。
2、子宫输卵管造影检查
阴道内送入导管,注入造影剂后,拍摄X线片。检查子宫的形状和输卵管增生状况。
检查时间:在卵泡期进行(月经结束5天以内)。
检查目的:了解子宫的大小形状、输卵管的通常情况。可以看到X线拍摄不到的部分,输卵管是否有增生、堵塞等状况。
3、激素检查(卵泡期)
阴道内送入导管,注入造影剂后,拍摄X线片。检查子宫的形状和输卵管增生状况。采集血样后,测定卵泡激素的数值。检查激素分泌是否有异常。
检查时间:在卵泡期进行(月经结束5天以内)。
检查目的:了解排卵状态以及黄体功能状况。
4、超声波检查
在腹部上或阴道内放入探头,通过超声波确认卵泡的发育状况。
检查时间:每次都要检查。
检查目的:从卵泡的大小预测排卵期。子宫内膜过薄容易导致着床障碍。
5、激素检查(黄体期)
采集血样后,测定卵泡激素与黄体激素的数值。检查激素分泌是否异常。
检查时间:在黄体期进行。
检查目的:检查黄体功能是否完善。
6、甲状腺功能检查
采集血样后,测定甲状腺激素的数值,检查激素分泌是否异常。
检查时间:不限。
检查目的:检测是否有甲状腺功能亢进症、甲状腺功能低下等症状。以及查出是否有排卵障碍、着床障碍及高催乳素血症。
7、其他检查
二、女性不孕不孕的检查时间
1、泌乳素检查最佳时间
早上做泌乳素检查较好,一般女性泌乳素如果过高,会干扰正常排卵及月经周期,由于泌乳素在傍晚,尤其是在夜晚会生理性上升,因此建议在早上检查,比较准确。
2、卵巢功能检查最佳时间
经期第2-3天检查卵巢功能比较好,这个时间女性体内的激素水平不会有太大的浮动,因此可以清楚判断卵巢老化、慢性不排卵等问题。
3、输卵管造影检查最佳时间
月经干净后3-7天进行输卵管造影检查,一定不要在排卵期间检查,这会把受精卵推向输卵管末端或腹腔,造成子宫外孕,也不可在经期间进行检查,由于经血可能堵塞,原本通畅的输卵管,造成误判。
4、子宫镜和腹腔镜检查最佳时间
月经干净后3-7天适合子宫镜或者腹腔镜检查,因为子宫镜检查必须灌水撑开子宫腔以利检查,腹腔镜是将显影剂注入子宫腔及输卵管,来判读输卵管是否堵塞。
三、女性不孕不育的检查流程
1、问诊
检查方法/目的:会被问道不孕的经历以及经期状况等以往的病历,检查身体的基本状态。
检查结果:了解身体的基本状态,参考检查结果,制定下一步检查治疗的方针。
2、基础体温检查
检查方法/目的:带上2-3个月的基础体温记录。确认激素水平。
检查结果:可以了解月经周期、是否排卵以及黄体功能。在制定检查计划表时可用作参考。
3、超声波检查
检查方法/目的:在腹部上或在阴道内放入探头,通过超声波检查子宫内膜、卵巢及排卵状态。
检查结果:可以检查出子宫肌瘤、卵巢囊肿等。
4、妇科检查
检查方法/目的:手指探入阴道内部,确认阴道和卵巢是否有异常。并在阴道内放入内镜,确认子宫内部和宫颈状态。
检查结果:可以检查出子宫肌瘤、子宫癌、卵巢囊肿、子宫内膜异位症等。
5、血液检查、尿检
检查方法/目的:采集血液、尿液,检查细胞数值和白细胞数值。
检查结果:可以检查出激素的分泌状态、贫血、是否有性感染症。
不孕不育的最全检查项目及流程指南-男性篇
一、男性不孕不育的基本检查项目:
1、外生殖器检查
主要了解男性是否有生殖器畸形,阴茎长度,睾丸的位置、质地和大小,附睾、输精管有无结节或缺如等。
2、精液分析检查
需要男性在医院提供的场所内取得精液用于化验检查。要求禁欲(即没有排出精液行为)2-7天内进行。
精液分析主要看精液量精子密度、精子活动力以及精子的形态,这三大因素是影响男性不育的主要原因。
精液分析需要在不同时间做两次,因为精子的质量很容易受到各种因素的影响。为了准确的诊断,两次检测的对比十分必要。
3、免疫检查
精液混合抗球蛋白反应(MAR)试验,进行表面抗原定位及定量测定抗精抗体。
4、外周血染色体检查
确定为无精症,少弱精症,畸精症的患者,需要进行染色体核型分析及Y-染色体微缺失检查。
5、附睾睾丸穿刺活检
对无精子症患者可以鉴别是睾丸生精障碍还是梗阻性无精子症。对重症少精子症,经一段时间治疗后精子质量不能提高的患者,可通过睾丸活检,对精子发生障碍作出定性和定量诊断。
6、性激素检查
主要包括睾酮(T)、卵泡刺激素(FSH)、黄体生成素(LH)、泌乳素(PRL)、雌二醇(E2)等,用于评估男性整体的生育能力。
7、超声影像学检查
彩超适用于怀疑有精索静脉曲张、睾丸或附睾疾病的患者;经直肠超声检查,检查前列腺、精囊腺和射精管,适用于无精子、重度少精子、精液量少或血精的患者。
二、男性不孕不孕的检查时间
不孕不育检查男性精液检查,一般只须短暂禁欲三至七天,将采出的精液置入检查盒中,尽量在一小时内送达并交给技术员,半个钟头内即知结果。
三、男性不孕不育的检查流程
1、问诊
检查方法/目的:会被问到身体状态、以往病例、性欲和勃起状态等。
检查时间:初诊,任何时候都可以接受诊断。
检查结果:了解身体的基本状况。
2、触诊、视诊
检查方法/目的:观察睾丸的大小、形态、硬度、位置、皮肤状态。确认体毛的生长状态。
检查时间:初诊,任何时候都可以接受诊断。
检查结果:可以检查出睾丸的疾病和激素内分泌异常。
3、精液检查
检查方法/目的:采集精液,调查精液量、精子数量及精子活动率。可以在医院或家里进行采集。
检查时间:任何时候都可以接受诊断,需要2-3次检查。
检查结果:可以检查出精子数量、活动率、畸形率、精子异常等情况。
4、睾丸组织检查
检查方法/目的:切除少量的睾丸组织,在显微镜中观察精子的形成过程。
检查时间:任何时候都可以接受诊断。
检查结果:精子正常的形成后,却不存在于精液内的情况,问题就在于输精管。
5、输精管精囊造影检查
检查方法/目的:在阴囊中插入导管,向输精管中注入造影剂,拍摄X线片。检查输精管的增生。
检查时间:任何时候都可以接受诊断。
检查结果:了解输精管、附睾炎、精囊的状态。X线片没有拍摄到的部分有着输精管粘连和闭塞。
6、抗精子抗体检查
检查方法/目的:采集精液,检查是否有抗精子抗体。
检查时间:任何时候都可以接受诊断。
检查结果:可以检测出是否有抗精子抗体。
7、染色体检查
检查方法/目的:采集血样后,培养血液中的淋巴细胞并观察其染色体是否有异常。
检查时间:任何时候都可以接受诊断。
检查结果:可以检测出染色体是否有异常。
8、激素检查
检查方法/目的:采集血样,进行FSH、LH、催乳素、睾酮的数值测定。检查激素分泌是否异常。
检查时间:任何时候都可以接受诊断。
检查结果:可以检测出激素的分泌状态。如果有异常的话,就有可能是精子形成障碍。
综上所述,以上就是关于男女不孕不育检查项目及流程的详细介绍,很多夫妻婚后一直无法正常受孕,人们的惯性思维就是女方存在问题。其实不尽然,男女双方都有可能导致不孕不育的症状出现。出现问题后应该正确的面对,及早去医院进行相关的检查!
不孕不育门诊检查项目男女双方各有不同
不孕不育患者在最近几年已经成为最受关注的一类患者,当一个家庭出现不孕不育患者的时候,他们最着急的就是去做检查,希望能够通过一系列检查来找到不孕不育的病因,从而做好诊断,不孕不育门诊检查项目有哪些?其实我们在选择做不孕不育检查的过程当中,一定要看一下男女双方的实际情况。
病史
不管是男性朋友们还是女性朋友们,只要来到不孕不育这里做诊疗,任何一家医院都会询问男性和女性之前的病史,涵盖着结婚年龄或者是身体健康状态,看一下他们在近一年的环境中是否有避孕措施以及病人的具体方法和时间,也有月经周期,或者是月经经期有无痛经,过去是否有严重的妇科炎症,是否流产,男性之前是否有一些无精子症,是否有家族遗传因素等等。
妇科检查
女性在不孕不育门诊检查项目中的妇科检查是非常重要的,妇科检查有很多不一样的检查,其实作为女性来讲,主要就是对生殖器官来做详细检查,要看一下他们是否有发育异常,或者是女性在做检查的时候是否有畸形,是否有炎症,也要看一下内部的子宫内膜是否会存在意味着以及其他一些现象,看一下整个女性是否有肿瘤或者是其他的一些症状,这些检查项目都很重要,而且在妇科检查过程当中,可能会涉及到输卵管通畅性以及子宫腔镜检查。
精液检查
作为男性来讲,我们在检查的时候可能要对精液做好检查,我们要看一下实际情况,精液检查是判断男性生育能力的重要方法,医生可以给患者采用精液标本来做高度重视,经过30分钟的精液检查,完全能够了解男性在精液这一方面是否有问题,同时这些检查涵盖最常规的ph值检查以及肉眼观察颜色,通过显微镜观察精子的活力,了解精子的密度和存活率并且能够有效针对男性提取精液做生化分析,全方面的精液检查是衡量男性是否生育的重要标准。
不孕不育,谁的错?中医教你1个男女同治调补方
前两天看到一个统计数据,目前中国的生育率是1.04,也就是一对夫妇平均生1.04个孩子。
中医自古认为:婚姻养育者,人伦之本,王化之基。政府也认识到问题,积极实施二胎政策,乃至生育的完全放开,身边想要生育而身体条件又不好的朋友越来越多。

大家都想寻求一个安全,效果好的方法调治身体。孕前调理和不孕不育治疗正是中医几千年中非常重要的一个学问传承。
此是不孕不育的总病因。精满气自足,气足神自清。临床所见五劳七伤,虚羸百病之状都提前出现在很多未婚男女青年,这些人群普遍具有内分泌失调、神经敏感的状态。
青壮年期,性激素和求偶激素都应该处在高峰,但所见普遍偏低,没有情欲,很多人因为身体的虚劳状态,步入婚姻都很困难。
精不足,气亏虚,自然神气也不清,思绪也很混乱,很多感官压抑造成精神和情志疾病。

身体的体液激素和神经系统突触分泌的激素及相关的调制身体机能物质,在传统中医经典中描述为“天癸”,天癸决定了人的生育。
天癸不足,有哪些症状?当女性朋友出现以下症状时,可找中医调理:
常常出现神疲乏力,少气懒言,面色或黄或白、晦暗,吃饭胃口差,大便次数多,便溏或便秘,月经失调。
最常见的是月经量越来越少,乃至闭经,身体过瘦或过度肥胖,不能正常排卵,或卵子质量差。
当男性朋友出现以下症状时,也可找中医调理:
经常出现神气不足,不能静心思考,面色晦暗,胃口差,大便次数多,便溏,性功能障碍或无性欲,早泄,下部偏冷,小便淋沥不畅,腰酸背疼,手足不温,出现少精弱精,或精子畸形。

补脾益肾调补方最近几年,医治多例不孕症,男女同治效果很好。主要从温补脾肾入手,温和有力连续不断的充实中焦脾胃和下焦肝肾的精气,精气一足,整个人的精神风貌都会发生改变,会变得阳光、积极向上。
当然也更容易生出健康快乐的小宝宝。
女性子宫和整体身体状态好比土地,男性精子和整体身体状态好比种子,男女家庭关系好比气候环境生态。
土地好,种子好,天清地宁,如果几方面都好,当然会长出茁壮有力的好植被,乃至家庭中一切美好的东西都从此而出。
传承刘志明老师常用补脾益肾调补方:
生黄芪、党参、炒白术、茯苓、沙苑子、覆盆子、菟丝子、黑芝麻、枸杞子、炒杜仲、川牛膝、川断、黑附片、干姜、肉桂、片姜黄、鹿角胶。

此方为基本方,女性则根据月经周期来调整,经期重活血,疏通经络,非经期多以温补脾肾为主。
对于痰热比较重的女性则要先以清热利湿行气之法化其痰热。
如肝郁较重女性可用郁金、醋香附疏肝,胃纳较差,可用佛手、木瓜、内金、炒谷芽、砂仁加入治疗,对于血分不足而有伏热者,可加入生熟地、元参、麦冬等滋阴之品。
另外像三七、水蛭、穿山甲、红参、鹿胎、紫河车、丝瓜络、路路通、王不留行等都是常用加减之品。
对于男性生精则多用种子类药和温补下焦之品,数量和活动度都可以显著地提高。
具体用药请咨询医生,请勿随意模仿。
@大家健康